Početna
O nama
Proizvodi ▼
Jci
Sch
Sie
Usluge ▼
Projektovanje automatskog upravljanja
Izrada električih šema
Puštanje sistema urad
Industrijska automatizacija
Centralizovan nadzor i upravljanje
Analiza velike količine podataka
Reference
Kontakt
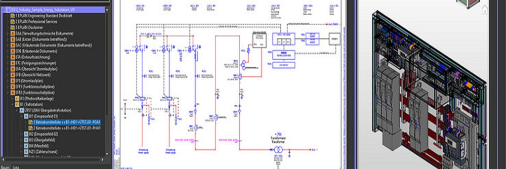
Izrada električih šema
Podaci o Izrada električih šema.